You can access the Update Ticket Request page by clicking on 'Update Ticket Request' under the 'Advanced' section in the left sidebar. This page provides a detailed list of all update ticket requests submitted by agents, allowing administrators to review and action them.

1. Export Options
The report data can be exported in different formats:
- Export to Excel (
icon): Exports the current report data to an Excel spreadsheet.
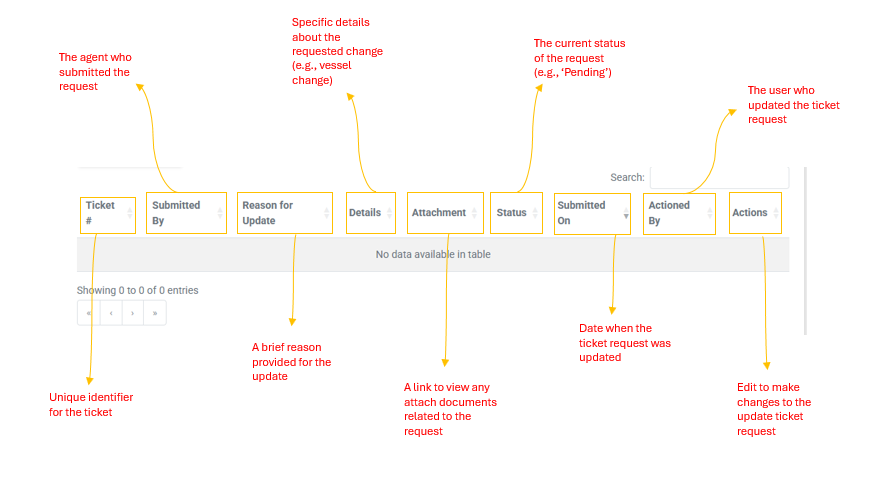
2. Update Ticket Requests Table
The main table displays detailed information for each update request, including:
- Ticket #: Unique identifier for the ticket.
- Submitted By: The agent who submitted the request.
- Reason for Update: A brief reason provided for the update.
- Details: Specific details about the requested change (e.g., vessel change).
- Attachment: A link to view any attached documents related to the request.

- Status: The current status of the request (e.g., 'Pending').
The table also includes pagination controls and a search bar.